民団紹介 支部・参加団体 行事予定表 推進事業 領事事務 民族教育・奨学事業 韓国語・文化講座 便利電話帳

お知らせ
2026-02-04 17:48    
駐大阪大韓民国総領事館 警備業務委託 一般入札公示に関するご案内
この度、駐大阪大韓民国総領事館 警備業務委託に対する一般競争入札を実施します。
ご興味のある方のご参加をお待ちしております。






詳細につきましては、以下のリンクをご確認ください。
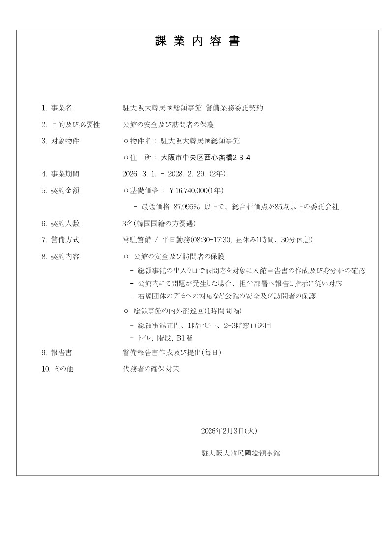
@課業内容書
A入札参加申請書
B警備業務委託入札申請に関する誓約書
C警備業務委託会社選定基準に関する同意書
D入札保証金支給覚書

    
HOME
アクセス・会館案内
大阪コリアブライダルセンター
民主平統諮問会議 日本・近畿協議会
韓国語講座
求人・通訳情報
↑新しい求人情報が↑
入っています。

民団大阪本部LINE@
↑お得な情報いっぱい↑
民団大阪本部のLINE@

リンク集
民団中央本部
在日韓人歴史資料館
駐日韓国大使館
駐大阪大韓民国総領事館
大阪韓国文化院
在外同胞庁
韓国観光公社
コリアンネット
Youtube - 韓国外交部
韓国外換銀行
日韓就職支援KJ-BANK
ハナ集いの家


在日本大韓民国民団大阪府地方本部
〒530-0016 大阪市北区中崎2-4-2 TEL:06-6371-7331 E-mail:info@mindan-osaka.org 
Copyright Mindan-Osaka All rights reserved